
DATA SHEET QF4A512
Rev D4, Dec 07 62 www.quickfiltertech.com
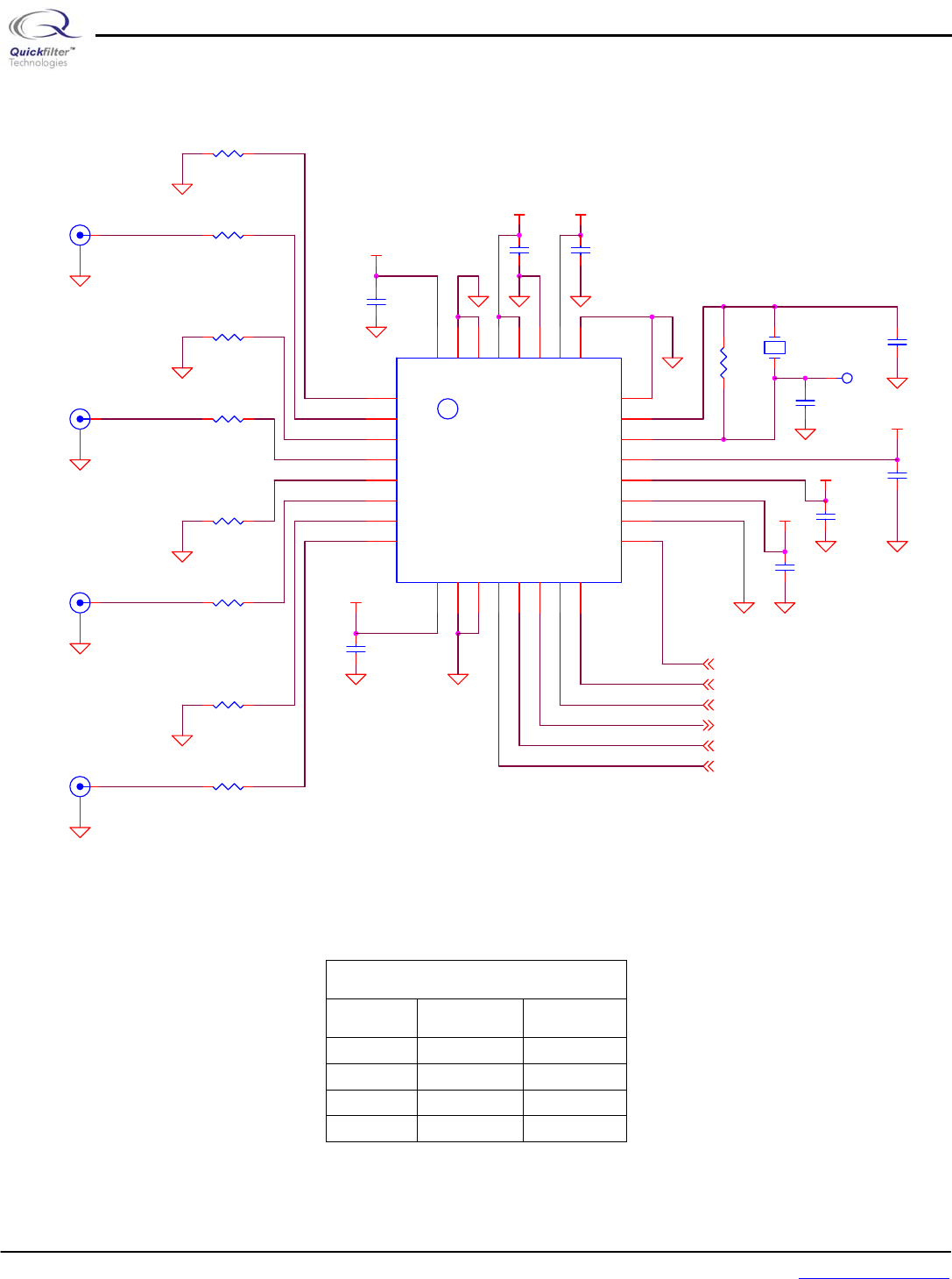
13.2 DC coupled, Single-ended
Figure 15. Application Circuit – Single-ended, dc coupled
Table 21. Example resistor values for dc-coupled, single-ended
DC-coupled, singled-ended
Input level R1-R8 value PGA setting
0 – 1V 18k x2
0 - 3.3V 23k x1
0 – 5V 40k x1
0 – 10V 90k x1
DOUT
J1
BNC
1
2
C14
0.1uF
0603
R3
23.2K 1%
DC Coupled
Single Ended
C12
18 pF
0603
1V8
C16
0.1uF
0603
CH 1
CH 4
C17
0.1uF
0603
TP1
1
J3
BNC
1
2
SCLK
R2
23.2K 1%
CH 3
U1
QF4A512
1
2
3
4
5
6
7
8
9
10
11
12
13
14
15
16
17
18
19
20
21
23
22
24
25
26
27
28
29
30
31
32
A1N
A1P
A2N
A2P
A3N
A3P
A4N
A4P
DVDD18
DGND
DGND
CSN
DRDY/SEL
SDO
SDI
SCLK
RSTN
DGND
DVDD18
DVDD33
XVDD18
XOUT
XIN
XGND
PGND
PVDD18
AGND
AVDD18
AVDD18
AGND
AGND
AVDD33
R6
23.2K 1%
J2
BNC
1
2
CH 2
C11
0.1 uF
0603
1V8
3V3
DC swing needs
to be between
(0.5 to 2.5) V
C9
0.1uF
0603
C10
0.1 uF
0603
R5
23.2K 1%
1V8
RESET
DIN
R1
23.2K 1%
1V8
PGA x1
J4
BNC
1
2
CS
Input
(0 - 3.3V DC)
R4
23.2K 1%
R7
23.2K 1%
Internal impedance
10K connected to 1.2V
C15
0.1uF
0603
C13
18 pF
0603
R8
23.2K 1%
X1
20.000 MHz
HCM49-20.000MABJT
1 2
1V8
3V3
R9
1Meg
DRDY
Comentários a estes Manuais