
DATA SHEET QF4A512
Rev D4, Dec 07 14 www.quickfiltertech.com
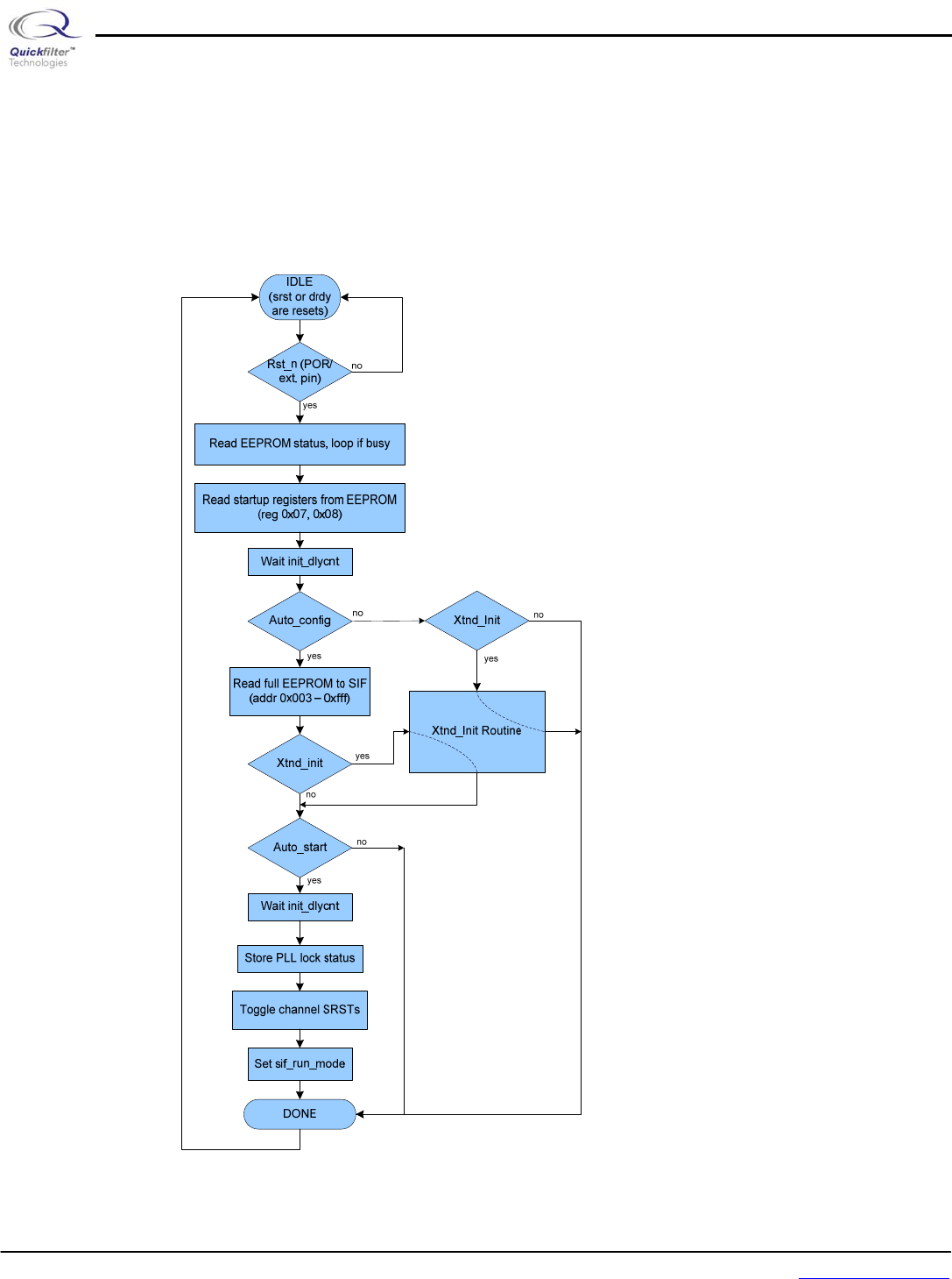
5. STARTUP
The behavior of the QF4A512 during power up or after a reset can be determined by the configuration of 2 bits in the STARTUP_1
register. The auto_config bit, if set, will initiate transfer of EEPROM contents to the control registers and FIR filter coefficient RAMs.
The auto_start bit will determine whether the chip starts in Run mode, filtering and sending data out on the SPI bus (auto_start=1), or
the chip will wait in configure mode until manually started (auto_start=0).
If the auto_config bit is not set, the chip will wait in configure mode until externally programmed.
5.1 Power up / Reset Sequence
Figure 3. Power up / Reset Sequence
Comentários a estes Manuais